患者通道
公告公示
OA系统
搜索
医院概况
医院简介
历史沿革
领导团队
组织架构
图片九院
医院荣誉
大事记
医院设备
网站地图
联系我们
新闻中心
医院动态
图片新闻
视频点播
科室动态
医院文件
下载专区
党团建设
党团工作
行风建设
廉政视角
科室介绍
临床科室
医技科室
卫生所
特色门诊
专家介绍
临床科室专家
医技科室专家
卫生所专家
医学教研
医疗科技
继续教育
学术讲座
科研论文
住培专栏
护理园地
护理动态
进修培训
护理科研
天使风采
护理专家
就医指南
预约挂号
医院地图
专家门诊
就诊服务
便民措施
医保知识
体检指南
出诊信息
服务时间
医保服务
住院须知
检验检查
分级诊疗
社区服务
其它信息
专题专栏
扫黑除恶
抗疫专题
二十大专题
优质医院
健康知识
中医专题
健康教育图片
医联体
党史学习教育
清廉卫健
主题教育进行时
信息公开
服务规范
政策法规
医院资质
价格公示
财政预决算
互动平台
院长信箱
投诉举报
网上咨询
医院概况
当前位置:
首页
->
医院概况
->
医院荣誉
-> 正文
医院简介
历史沿革
领导团队
组织架构
图片九院
医院荣誉
大事记
医院设备
网站地图
联系我们
2023年度各项荣誉
发布日期:2024-02-29
浏览:次
一、医院获得的荣誉(10项)
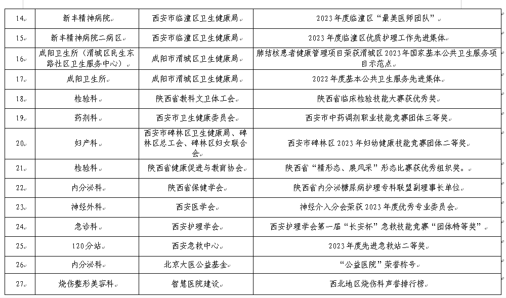
二、科室获得的各项荣誉(27项)
上一篇:2024年度各项荣誉
下一篇:2022年度各项荣誉